티스토리 뷰
반응형
어느 분이 너무 정리를 잘 해주셔서 올리게 되었습니다 .
참고 https://www.notion.so/Activity-Fragment-LifeCycle-a5ba57dc06d1487da622358989f5a724
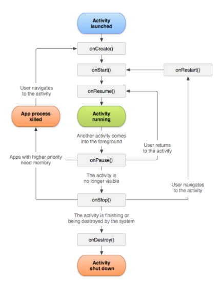
Activity LifeCycle
Activity LifeCycle은 Activity가 시작되고 종료되는 시점까지의 상태를 Activity LifeCycle이라 한다.
Activity LifeCycle에는 onCreate(), onStart(), onResume(), onPause(), onStop(), onDestroy(), onRestart()가 있다.

- onCreate()-전체 LifeCycle 동안 "한 번"만 발생한다.
- -이 메서드에는 XML, 멤버 변수 정의, 일부 UI구성 등 설정을 한다.
- -이 함수는 필수적으로 구현해야한다.
- onStart()-호출되면 포그라운드에 보내 상호작용을 할 수 있도록 준비한다.
- -주로 UI를 관리하는 코드를 초기화 한다. 이 메서드는 매우 빠르게 완료되고 바로 onResume을 호출한다.
- -활성상태에 들어가면 이 함수가 호출된다. (사용자한테 보여지기 직전)
- onResume()-어떤 이벤트가 발생하여 앱에서 포커스가 떠날 때까지 이 상태에 머무른다.-방해가 되는 이벤트가 발생하면 일시중지 상태에 들어가고, 시스템이 onPause()를 호출한다. (예: 전화가 오거나, 사용자가 다른 화면으로 이동하거나, 기기 화면이 off될 때)
- -이 상태에서는 생명주기 구성요소가 포그라운드에서 사용자에게 보이는 동안 실행해야 하는 모든 기능을 활성화 한다. (예: 카메라 미리보기)
- -사용자한테 화면에 보여지고 상호작용하는 메서드이다.
- onPause()-포그라운드에 있지 않을 때 실행할 필요가 없는 기능을 모두 정지할 수 있다. (예: 카메라 미리보기 정지)-이 메서드는 아주 잠깐 실행되므로 저장 작업을 하기에는 시작이 부족할 수 있다. 사용자 데이터를 저장하거나, 네트워크를 호출하거나, 데이터베이스 트랜잭션을 실행해서는 안된다. 이 메서드가 끝나기 전에 완료하지 못할 수 있다. 무거운 작업을 onStop에서 하고 데이터 저장은 viewModel, onSaveInstanceState()를 참조.
- ❗️ 일반적인 다이얼로그는 activity가 아니기 때문에 onPause()를 호출하지 않는다. 권한요청은 다이얼로그 처럼 보이는 ui일뿐 실제로 동작은 권한을 허용할 것인지 거절할 것인지에 대한 ui를 띄우므로 onPause()를 호출한다.
- -시스템 리소스, 센서 핸들(GPS), 사용자가 필요로 하지 않을 때 배터리 수명에 영향을 미칠 수 있는 모든 리소스를 해제할 수도 있다. (UI 관련 리소스와 작업을 완전히 해제하거나 조정할 때는 onPause보다 onStop을 사용하는 것이 좋다. 멀티윈도우 모드 or 화면분할 때문)
- -사용자가 화면을 떠날 때 시스템이 첫 번째로 이 메서드를 호출한다. (상태가 포그라운드에 있지 않게 되었다는 것을 나타냄)
- onStop()-이 메서드에서는 앱이 사용자에게 보이지 않는 동안 앱이 필요하지 않는 리소스를 해제하거나 조정해야 한다. (예: 애니메이션 중지, 세밀한 위치 업데이트에서 대략적인 위치 업데이트로 전환할 수 있다
- -onStop()에서 무거운 작업을 실행해야 한다고 했는데 예를들어 정보를 데이터베이스에 저장해야하는데 적절한 위치를 찾지 못했다면 이 메서드에서 저장할 수 있다. (하지만 이 함수는 항상 호출되는 것은 아니며 메모리가 부족할 경우 호출이 안될 수도 있다)
- -포커스가 완전히 빠졌을 때 시스템은 이 콜백 메서드를 호출한다. (화면전체가 가려졌을 때 또는 백그라운드로 갔을 때)
- onDestroy()
- 활동이 종료되는 경우 (스택에서 날리거나 finish()를 호출)
- 구성 변경(예: 기기회전 또는 멀티 윈도우모드)으로 인해 시스템이 일시적으로 활동을 소멸시키는 경우
- -이 메서드가 호출되는 경우 시스템이 즉시 인스턴스를 생성한 다음, 새로운 구성에서 인스턴스에 관해 onCrate()를 호출한다.
- -Activity가 소멸되기 전에 호출된다. 시스템은 다음 중 하나에 해당할 때 이 콜백을 호출한다.
- onRestart()
- -onStop()상태에 있던 화면이 다시 접근 했을 때 호출되는 콜백함수
액티비티에서 액티비티로 이동할 때 LifeCycle 순서
- 액티비티에서 문자가 왔을 경우(화면이 일부 가려졌을 때)
- -onCreate() ~ onResume() -> 문자옴 -> onPasue() -> 문자사라짐 -> onResume()
- A 액티비티에서 B 액티비티로 이동
- -A onCreate() ~ onResume() -> 화면이동 클릭 -> A onPasue() -> B onCreate() ~ onResume() -> A onStop() .. onDestroy() (상황에 따라)
- 액티비티에서 백그라운드로 갔다 다시 포그라운드로 복귀 시
- -onCreate() ~ onResume() -> 홈버튼(백그라운드) -> onPause() → onStop() -> 앱 복귀 -> onRestart() -> onStart() -> onResume()
반응형
'생각정리' 카테고리의 다른 글
| [Android APP Architecture] 안드로이드 아키텍처 (2) | 2022.04.01 |
|---|---|
| 에이블디(Able.d) 수료 후기 ! (1) | 2021.11.25 |
| Socket.io에 대해서 (0) | 2021.10.21 |
| WebRTC 동작원리 및 나의 생각 (0) | 2021.10.19 |
| Node.js 에 대한 나의 생각(feat.javascript) 2편 (0) | 2021.10.18 |
반응형
공지사항
최근에 올라온 글
최근에 달린 댓글
- Total
- Today
- Yesterday
링크
TAG
- https
- API
- Flutter
- Firebase
- Token
- app bundle
- listener
- GitHub
- message
- retrofit
- 재귀함수
- Custom
- FCM
- ExoPlayer
- Kotlin
- java
- 알고리즘
- Android Studio
- Hilt
- ScrollView
- android
- bitmap
- 코딩테스트
- flutter_new_badger
- direction
- ec2
- ios
- node.js
- error
- Crop
| 일 | 월 | 화 | 수 | 목 | 금 | 토 |
|---|---|---|---|---|---|---|
| 1 | 2 | 3 | ||||
| 4 | 5 | 6 | 7 | 8 | 9 | 10 |
| 11 | 12 | 13 | 14 | 15 | 16 | 17 |
| 18 | 19 | 20 | 21 | 22 | 23 | 24 |
| 25 | 26 | 27 | 28 | 29 | 30 | 31 |
글 보관함